EpisodeOfCare-v2.0(2026-1EN)
General information
Name: nl.zorg.EpisodeOfCare ![]()
Version: 2.0
HCIM Status:Final
Release: 2026-1
Release status: Prepublished
Release date: 17-04-2026
Metadata
| DCM::CoderList | * |
| DCM::ContactInformation.Address | * |
| DCM::ContactInformation.Name | * |
| DCM::ContactInformation.Telecom | * |
| DCM::ContentAuthorList | * |
| DCM::CreationDate | 15-6-2020 |
| DCM::DeprecatedDate | |
| DCM::DescriptionLanguage | nl |
| DCM::EndorsingAuthority.Address | |
| DCM::EndorsingAuthority.Name | * |
| DCM::EndorsingAuthority.Telecom | |
| DCM::Id | 2.16.840.1.113883.2.4.3.11.60.40.3.16.6 |
| DCM::KeywordList | |
| DCM::LifecycleStatus | Final |
| DCM::ModelerList | * |
| DCM::Name | nl.zorg.ZorgEpisode |
| DCM::PublicationDate | 17-04-2026 |
| DCM::PublicationStatus | Prepublished |
| DCM::ReviewerList | |
| DCM::RevisionDate | 08-04-2025 |
| DCM::Supersedes | nl.zorg.ZorgEpisode-v1.0 |
| DCM::Version | 2.0 |
| HCIM::PublicationLanguage | EN |
Revision History
Only available in Dutch
Publicatieversie 1.0 (01-09-2020)
Publicatieversie 2.0 (24-04-2024)
| ZIB-2628 | Zorgepisode - Vervanging van de verwijzing naar Probleem |
Concept
The period in which a health problem, such as a complaint or illness, receives attention from a care provider. During this period the designation of this health problem can change due to evolving insight and/or the progress of the illness. An episode of care serves as a context for all data related to the health problem.
Purpose
Designation of a health problem requiring care, and facilitation of a good overview of course and treatment on the basis of data, relevant to the health problem. The episode of care can be useful in many disciplines of care, but is currently mainly in use in general practice.
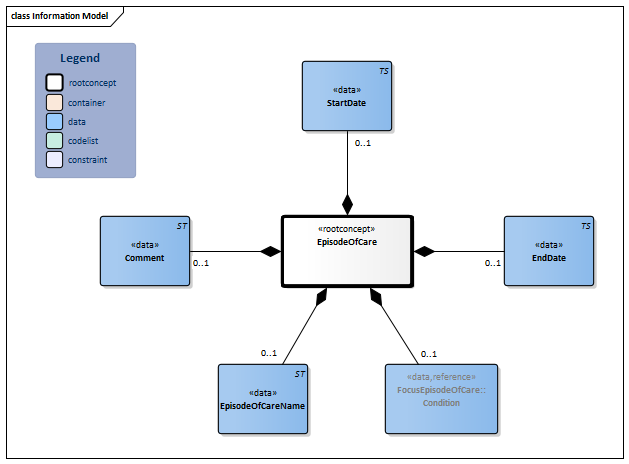
Information Model

| Type | Id | Concept | Card. | Definition | DefinitionCode | Reference | |||||||
| NL-CM:16.6.1 | Root concept of the EpisodeOfCare information model.This root concept contains all data elements of the EpisodeOfCare information model. | ||||||||||||
| NL-CM:16.6.2 | 0..1 | The date that marks the beginning of the episode of care. Usually this is the date of the first contact of the patient with the care provider in the context of the health problem. |
|
||||||||||
| NL-CM:16.6.3 | 0..1 | The date that marks the end of the episode of care. This can be the date of the last contact of the patient with the care provider in the context of the health problem, but also thereafter on the basis of hindsight. |
|
||||||||||
| NL-CM:16.6.7 | 0..1 | The condition on which the episode of care focuses. |
| ||||||||||
| NL-CM:16.6.5 | 0..1 | A name that characterizes the episode of care for the care provider. | |||||||||||
| NL-CM:16.6.6 | 0..1 | Additional information about the episode of care that the care provider wishes to see at first glance. |
|
||||||||||
Columns Concept and DefinitionCode: hover over the values for more information
For explanation of the symbols, please see the legend page
Example Instances
Only available in Dutch
| Zorgepisode (d.d. 05/04/2014) | |||
| Begindatum | einddatum | zorgEpisodeLabel | Toelichting |
| 05/04/2014 | - - | gestoorde glucose | |
| FocusZorgEpisode::AandoeningOfGesteldheid | |||
| DiagnoseNaam | BeginDatum | ||
| A91.05 | Gestoorde glucosetolerantie | 05/04/2014 | ||
| Zorgepisode (d.d. 21/05/2014) | |||
| Begindatum | Einddatum | ZorgEpisodeNaam | Toelichting |
| 05/04/2014 | - - | de novo diabetes | |
| FocusZorgEpisode::AandoeningOfGesteldheid | |||
| DiagnoseNaam | BeginDatum | ||
| T90.02 | Diabetes Mellitus type 2 | 21/05/2014 | ||
| Zorgepisode (d.d. 02/07/2014) | |||
| Begindatum | Einddatum | ZorgEpisodeNaam | Toelichting |
| 05/04/2014 | - - | diabetes | |
| FocusZorgEpisode::AandoeningOfGesteldheid | |||
| DiagnoseNaam | BeginDatum | ||
| Diagnose | T90.02 | Diabetes Mellitus type 2 | 21/05/2014 | |
| Zorgepisode ( d.d. 08/07/2020) | |||
| Begindatum | Einddatum | ZorgEpisodeNaam | Toelichting |
| 05/04/2014 | slecht instelbaar DM, cave hypo's | niet te strak instellen op insuline | |
| FocusZorgEpisode::AandoeningOfGesteldheid | |||
| DiagnoseNaam | BeginDatum | ||
| T90.02 | Diabetes Mellitus type 2 | 21/05/2014 | ||
| * Voorbeeld is weergave van een ZorgEpisode op verschillende momenten van het bestaan van de episode. | |||
This information model in other releases
- Release 2020, (Version 1.0)
- Prerelease 2021-2, (Version 1.0)
- Prerelease 2022-1, (Version 1.0)
- Prerelease 2023-1, (Version 1.0)
- Release 2024, (Version 2.0)
Information model references
This information model refers to
This information model is used in
- --
Technical specifications in HL7v3 CDA and HL7 FHIR
To exchange information based on health and care information models, additional, more technical specifications are required.
Not every environment can handle the same technical specifications. For this reason, there are several types of technical specifications:
- HL7® version 3 CDA compatible specifications, available through the Nictiz ART-DECOR® environment

- HL7® FHIR® compatible specifications, available through the Nictiz environment on the Simplifier FHIR

Downloads
This information model is also available as pdf file
or as spreadsheet
About this information
The information in this wikipage is based on prerelease 2026-1
SNOMED CT and LOINC codes are based on:
- SNOMED Clinical Terms versie: 20260331 [R] (maart 2026-editie)
- LOINC version 2.81
Conditions for use are located on the mainpage ![]()
This page is generated on 18/04/2026 18:15:48 with ZibExtraction v. 10.0.9604.31200