ZorgEpisode-v2.0(2026-1NL)
Algemeen
Naam: nl.zorg.ZorgEpisode ![]()
Versie: 2.0
ZIB Status:Final
Publicatie: 2026-1
Publicatie status: Prepublished
Publicatie datum: 17-04-2026
Metadata
| DCM::CoderList | * |
| DCM::ContactInformation.Address | * |
| DCM::ContactInformation.Name | * |
| DCM::ContactInformation.Telecom | * |
| DCM::ContentAuthorList | * |
| DCM::CreationDate | 15-6-2020 |
| DCM::DeprecatedDate | |
| DCM::DescriptionLanguage | nl |
| DCM::EndorsingAuthority.Address | |
| DCM::EndorsingAuthority.Name | * |
| DCM::EndorsingAuthority.Telecom | |
| DCM::Id | 2.16.840.1.113883.2.4.3.11.60.40.3.16.6 |
| DCM::KeywordList | |
| DCM::LifecycleStatus | Final |
| DCM::ModelerList | * |
| DCM::Name | nl.zorg.ZorgEpisode |
| DCM::PublicationDate | 17-04-2026 |
| DCM::PublicationStatus | Prepublished |
| DCM::ReviewerList | |
| DCM::RevisionDate | 08-04-2025 |
| DCM::Supersedes | nl.zorg.ZorgEpisode-v1.0 |
| DCM::Version | 2.0 |
| HCIM::PublicationLanguage | NL |
Revision History
Publicatieversie 1.0 (01-09-2020)
Publicatieversie 2.0 (24-04-2024)
| ZIB-2628 | Zorgepisode - Vervanging van de verwijzing naar Probleem |
Concept
Periode waarin een gezondheidsprobleem, zoals een klacht of een aandoening, de aandacht heeft van een zorgverlener. In deze periode kan de duiding van het gezondheidsprobleem veranderen door voortschrijdend inzicht en/of het beloop van de aandoening. Een zorgepisode fungeert als context voor alle gegevens die op het gezondheidsprobleem betrekking hebben.
Purpose
Het verkrijgen van een goed overzicht van beloop en behandeling aan de hand van de gegevens die voor het gezondheidsprobleem relevant zijn. De zorgepisode kan voor veel disciplines in de zorg nuttig zijn, maar thans is deze met name in gebruik in de huisartsenzorg.
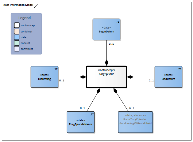
Information Model

| Type | Id | Concept | Card. | Definitie | DefinitieCode | Verwijzing | |||||||
| NL-CM:16.6.1 | Rootconcept van de bouwsteen ZorgEpisode. Dit rootconcept bevat alle gegevenselementen van de bouwsteen ZorgEpisode. | ||||||||||||
| NL-CM:16.6.2 | 0..1 | De datum die het begin van de zorgepisode markeert. In het algemeen is dit de datum van het eerste contact van de patiënt met de zorgverlener in het kader van het gezondheidsprobleem. |
|
||||||||||
| NL-CM:16.6.3 | 0..1 | De datum die het einde van de zorgepisode markeert. Dit kan de datum zijn van het laatste contact van de patiënt met de zorgverlener in het kader van het gezondheidsprobleem, maar ook daarna op basis van inzicht achteraf. |
|
||||||||||
| NL-CM:16.6.7 | 0..1 | De aandoening of gesteldheid waarop de zorgepisode betrekking heeft. |
| ||||||||||
| NL-CM:16.6.5 | 0..1 | Een naam die de zorgepisode voor de zorgverlener kenmerkt. | |||||||||||
| NL-CM:16.6.6 | 0..1 | Aanvullende informatie bij de zorgepisode die de zorgverlener belangrijk vindt om direct in beeld te hebben. |
|
||||||||||
Kolommen Concept en DefinitieCode: houdt de muis boven de waarde voor meer informatie
Voor uitleg over de gebruikte symbolen, zie de legenda pagina
Example Instances
| Zorgepisode (d.d. 05/04/2014) | |||
| Begindatum | einddatum | zorgEpisodeLabel | Toelichting |
| 05/04/2014 | - - | gestoorde glucose | |
| FocusZorgEpisode::AandoeningOfGesteldheid | |||
| DiagnoseNaam | BeginDatum | ||
| A91.05 | Gestoorde glucosetolerantie | 05/04/2014 | ||
| Zorgepisode (d.d. 21/05/2014) | |||
| Begindatum | Einddatum | ZorgEpisodeNaam | Toelichting |
| 05/04/2014 | - - | de novo diabetes | |
| FocusZorgEpisode::AandoeningOfGesteldheid | |||
| DiagnoseNaam | BeginDatum | ||
| T90.02 | Diabetes Mellitus type 2 | 21/05/2014 | ||
| Zorgepisode (d.d. 02/07/2014) | |||
| Begindatum | Einddatum | ZorgEpisodeNaam | Toelichting |
| 05/04/2014 | - - | diabetes | |
| FocusZorgEpisode::AandoeningOfGesteldheid | |||
| DiagnoseNaam | BeginDatum | ||
| Diagnose | T90.02 | Diabetes Mellitus type 2 | 21/05/2014 | |
| Zorgepisode ( d.d. 08/07/2020) | |||
| Begindatum | Einddatum | ZorgEpisodeNaam | Toelichting |
| 05/04/2014 | slecht instelbaar DM, cave hypo's | niet te strak instellen op insuline | |
| FocusZorgEpisode::AandoeningOfGesteldheid | |||
| DiagnoseNaam | BeginDatum | ||
| T90.02 | Diabetes Mellitus type 2 | 21/05/2014 | ||
| * Voorbeeld is weergave van een ZorgEpisode op verschillende momenten van het bestaan van de episode. | |||
Deze bouwsteen in overige publicaties
- Publicatie 2020, (Versie 1.0)
- Pre-publicatie 2021-2, (Versie 1.0)
- Pre-publicatie 2022-1, (Versie 1.0)
- Pre-publicatie 2023-1, (Versie 1.0)
- Publicatie 2024, (Versie 2.0)
Bouwsteen verwijzingen
Deze bouwsteen verwijst naar
Deze bouwsteen wordt gebruikt in
- --
Technische specificaties in HL7v3 CDA en HL7 FHIR
Om informatie op basis van zorginformatiebouwstenen uit te wisselen zijn aanvullende, meer technische specificaties nodig.
Niet iedere omgeving kan met dezelfde technische specificaties overweg. Om deze reden zijn er meerdere typen technische specificaties:
- HL7® versie 3 CDA compatibele specificaties, beschikbaar via de Nictiz ART-DECOR® omgeving

- HL7® FHIR® compatibele specificaties, beschikbaar via de Nictiz-omgeving op de Simplifier FHIR Registry

Downloads
De bouwsteen is ook beschikbaar als pdf bestand
of als spreadsheet
Over deze informatie
De informatie in deze wiki pagina is gebaseerd op de prepublicatie 2026-1
SNOMED CT en LOINC codes zijn gebaseeerd op:
- SNOMED Clinical Terms versie: 20260331 [R] (maart 2026-editie)
- LOINC version 2.81
De voorwaarden van gebruik staan op de beginpagina ![]()
Deze pagina is gegenereerd op 17/04/2026 12:09:42 met ZibExtraction v. 10.0.9603.19166