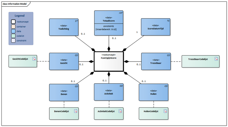
Bestand:FLACCpijnScore-v1.2.1Model(2026-1NL).png
Naar navigatie springen
Naar zoeken springen
Grootte van deze voorvertoning: 800 × 446 pixels. Andere resolutie: 931 × 519 pixels.
Oorspronkelijk bestand (931 × 519 pixels, bestandsgrootte: 35 kB, MIME-type: image/png)
bot_upload dd.18-4-2026 17:32:23
Bestandsgeschiedenis
Klik op een datum/tijd om het bestand te zien zoals het destijds was.
| Datum/tijd | Miniatuur | Afmetingen | Gebruiker | Opmerking | |
|---|---|---|---|---|---|
| huidige versie | 18 apr 2026 17:32 | 931 × 519 (35 kB) | Update bot (overleg | bijdragen) | bot_upload dd.18-4-2026 17:32:23 |
U kunt dit bestand niet overschrijven.
Bestandsgebruik
Dit bestand wordt op de volgende pagina gebruikt: