HoNOS+-v1.0(2026-1EN)
General information
Name: nl.zorg.HoNOS+ ![]()
Version: 1.0
HCIM Status:Final
Release: 2026-1
Release status: Prepublished
Release date: 17-04-2026
Metadata
| DCM::CoderList | Projectgroep VIPP GGZ |
| DCM::ContactInformation.Address | * |
| DCM::ContactInformation.Name | * |
| DCM::ContactInformation.Telecom | * |
| DCM::ContentAuthorList | Projectgroep VIPP GGZ |
| DCM::CreationDate | 30-3-2022 |
| DCM::DeprecatedDate | |
| DCM::DescriptionLanguage | nl |
| DCM::EndorsingAuthority.Address | |
| DCM::EndorsingAuthority.Name | * |
| DCM::EndorsingAuthority.Telecom | |
| DCM::Id | 2.16.840.1.113883.2.4.3.11.60.40.3.4.36 |
| DCM::KeywordList | |
| DCM::LifecycleStatus | Final |
| DCM::ModelerList | Projectgroep VIPP GGZ |
| DCM::Name | nl.zorg.HoNOS+ |
| DCM::PublicationDate | 17-04-2026 |
| DCM::PublicationStatus | Prepublished |
| DCM::ReviewerList | |
| DCM::RevisionDate | |
| DCM::Supersedes | * |
| DCM::Version | 1.0 |
| HCIM::PublicationLanguage | EN |
Revision History
Only available in Dutch
Publicatieversie 1.0 (10-06-2022).
Concept
The Health of the Nation Outcome Scales + (HoNOS+) is an extension of HoNOS that was developed by the UK Department of Health (Wing et al. 1998), with the aim of assessing mental health status and social status in a simple, reliable and valid way mental patients.
Purpose
Important parts of the care demand typing are the HoNOS+ questionnaire and the color-coded scoring scheme. With this you determine the care demand of the patient, which is expressed in a care demand type.
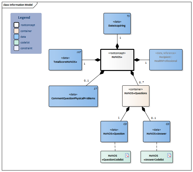
Information Model

| Type | Id | Concept | Card. | Definition | DefinitionCode | Reference | |||||||
| NL-CM:4.36.1 | Root concept of the HoNOS+ information model.This root concept contains all data elements of the HoNOS+ information model. |
|
|||||||||||
| NL-CM:4.36.2 | 1 | Date of taking of the HoNOS+. | |||||||||||
| NL-CM:4.36.3 | 1 | Health professional who is responsible for taking of the HoNOS+. |
| ||||||||||
| NL-CM:4.36.4 | 1 | The total score is the sum of the individual questions. |
|
||||||||||
| NL-CM:4.36.5 | 0..1 | An explanation of the question about psychological problems. | |||||||||||
| NL-CM:4.36.6 | 0..* | Container of the HoNOS+Questions concept.This container contains all data elements of the HoNOS+Questions concept. | |||||||||||
| NL-CM:4.36.7 | 1 | The question fo the HoNOS+. |
| ||||||||||
| NL-CM:4.36.8 | 0..1 | The answer of the individual question of the HoNOS+. |
| ||||||||||
Columns Concept and DefinitionCode: hover over the values for more information
For explanation of the symbols, please see the legend page
Example Instances
Only available in Dutch
| HoNOS+ | |
| DatumAfname | 11-05-2022 |
| Afnemer::Zorgverlener | |
| Medewerkerscode | 01299 |
| AGBCode | 01999999 |
| Initialen | H.A |
| Geslachtsnaam | Janszens |
| ZorgverlenersRol | Psychiater |
| HoNOS+Vragen | |
| HoNOS+Vraag | H+V01 |
| HoNOS+Antwoord | 1 |
| HoNOS+Vragen | |
| HoNOS+Vraag | H+V02 |
| HoNOS+Antwoord | 2 |
| HoNOS+Vragen | |
| HoNOS+Vraag | H+V03 |
| HoNOS+Antwoord | 1 |
| HoNOS+Vragen | |
| HoNOS+Vraag | H+V04 |
| HoNOS+Antwoord | 4 |
| HoNOS+Vragen | |
| HoNOS+Vraag | H+V05 |
| HoNOS+Antwoord | 0 |
Valuesets
HoNOS+AnswerCodelist
| Valueset OID: 2.16.840.1.113883.2.4.3.11.60.40.2.4.36.2 | Binding: Required | Status: Active |
| Conceptname | Conceptcode | Codesystem name | Codesystem OID | Description |
| No problem | 0 | HoNOS+_Ernst | 2.16.840.1.113883.2.4.3.11.60.40.4.28.2 | Geen probleem |
| Minor problem requiring no formal action | 1 | HoNOS+_Ernst | 2.16.840.1.113883.2.4.3.11.60.40.4.28.2 | Ondergeschikt probleem, vereist geen actie |
| Mild problem | 2 | HoNOS+_Ernst | 2.16.840.1.113883.2.4.3.11.60.40.4.28.2 | Licht probleem, maar duidelijk aanwezig |
| Problem of moderate severity | 3 | HoNOS+_Ernst | 2.16.840.1.113883.2.4.3.11.60.40.4.28.2 | Matig ernstig probleem |
| Severe to very severe problem | 4 | HoNOS+_Ernst | 2.16.840.1.113883.2.4.3.11.60.40.4.28.2 | Ernstig tot zeer ernstig probleem |
| Other values are not allowed | ||||
HoNOS+QuestionCodelist
| Valueset OID: 2.16.840.1.113883.2.4.3.11.60.40.2.4.36.1 | Binding: Required | Status: Active |
| Conceptname | Conceptcode | Codesystem name | Codesystem OID | Description |
| HoNOS+ Behaviour | H+V01 | HoNOS+_Vragen | 2.16.840.1.113883.2.4.3.11.60.40.4.28.1 | HoNOS+ Gedrag |
| HoNOS+ Self-injury | H+V02 | HoNOS+_Vragen | 2.16.840.1.113883.2.4.3.11.60.40.4.28.1 | HoNOS+ Zelfverwonding |
| HoNOS+ Drinking - drug-taking | H+V03 | HoNOS+_Vragen | 2.16.840.1.113883.2.4.3.11.60.40.4.28.1 | HoNOS+ Drank- drugsgebruik |
| HoNOS+ Cognitive | H+V04 | HoNOS+_Vragen | 2.16.840.1.113883.2.4.3.11.60.40.4.28.1 | HoNOS+ Cognitief |
| HoNOS+ Physical | H+V05 | HoNOS+_Vragen | 2.16.840.1.113883.2.4.3.11.60.40.4.28.1 | HoNOS+ Lichamelijk |
| HoNOS+ Hallucinations and delusions | H+V06 | HoNOS+_Vragen | 2.16.840.1.113883.2.4.3.11.60.40.4.28.1 | HoNOS+ Hallucinaties en wanen |
| HoNOS+ Depressed mood | H+V07 | HoNOS+_Vragen | 2.16.840.1.113883.2.4.3.11.60.40.4.28.1 | HoNOS+ Depressie |
| HoNOS+ Other mental problems | H+V08 | HoNOS+_Vragen | 2.16.840.1.113883.2.4.3.11.60.40.4.28.1 | HoNOS+ Overig psychisch |
| HoNOS+ Relations | H+V09 | HoNOS+_Vragen | 2.16.840.1.113883.2.4.3.11.60.40.4.28.1 | HoNOS+ Relaties |
| HoNOS+ ADL | H+V10 | HoNOS+_Vragen | 2.16.840.1.113883.2.4.3.11.60.40.4.28.1 | HoNOS+ ADL |
| HoNOS+ Living conditions | H+V11 | HoNOS+_Vragen | 2.16.840.1.113883.2.4.3.11.60.40.4.28.1 | HoNOS+ Woonomstandigheden |
| HoNOS+ Skills | H+V12 | HoNOS+_Vragen | 2.16.840.1.113883.2.4.3.11.60.40.4.28.1 | HoNOS+ Vaardigheden |
| HoNOS+ Thoughts | H+V13 | HoNOS+_Vragen | 2.16.840.1.113883.2.4.3.11.60.40.4.28.1 | HoNOS+ Gedachten |
| HoNOS+ Hist: Behaviour | H+VA | HoNOS+_Vragen | 2.16.840.1.113883.2.4.3.11.60.40.4.28.1 | HoNOS+ Hist: Gedrag |
| HoNOS+ Hist: Self-injury | H+VB | HoNOS+_Vragen | 2.16.840.1.113883.2.4.3.11.60.40.4.28.1 | HoNOS+ Hist: Zelfverwonding |
| HoNOS+ Hist: Protection | H+VC | HoNOS+_Vragen | 2.16.840.1.113883.2.4.3.11.60.40.4.28.1 | HoNOS+ Hist: Bescherming |
| HoNOS+ Hist: Commitment/motivation | H+VD | HoNOS+_Vragen | 2.16.840.1.113883.2.4.3.11.60.40.4.28.1 | HoNOS+ Hist: Betrokkenheid/motivatie |
| HoNOS+ Hist: Vulnerability | H+VE | HoNOS+_Vragen | 2.16.840.1.113883.2.4.3.11.60.40.4.28.1 | HoNOS+ Hist: Kwetsbaarheid |
| HoNOS+ Hist: Drinking - drug-taking | H+VQ | HoNOS+_Vragen | 2.16.840.1.113883.2.4.3.11.60.40.4.28.1 | HoNOS+ Hist: drank- drugsgebruik |
| Other values are not allowed | ||||
This information model in other releases
Information model references
This information model refers to
This information model is used in
- --
Technical specifications in HL7v3 CDA and HL7 FHIR
To exchange information based on health and care information models, additional, more technical specifications are required.
Not every environment can handle the same technical specifications. For this reason, there are several types of technical specifications:
- HL7® version 3 CDA compatible specifications, available through the Nictiz ART-DECOR® environment

- HL7® FHIR® compatible specifications, available through the Nictiz environment on the Simplifier FHIR

Downloads
This information model is also available as pdf file
or as spreadsheet
About this information
The information in this wikipage is based on prerelease 2026-1
SNOMED CT and LOINC codes are based on:
- SNOMED Clinical Terms versie: 20260331 [R] (maart 2026-editie)
- LOINC version 2.81
Conditions for use are located on the mainpage ![]()
This page is generated on 18/04/2026 18:12:30 with ZibExtraction v. 10.0.9604.31200