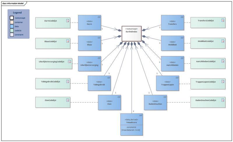
Bestand:BarthelIndex-v3.1Model(2022NL).png

Uit Zorginformatiebouwstenen
Versie door Update bot (overleg | bijdragen) op 4 jul 2024 om 11:53 (Update bot heeft een nieuwe versie van Bestand:BarthelIndex-v3.1Model(2022NL).png geüpload)
(wijz) ← Oudere versie | Huidige versie (wijz) | Nieuwere versie → (wijz)
Naar navigatie springen Naar zoeken springen

Oorspronkelijk bestand (1.075 × 654 pixels, bestandsgrootte: 58 kB, MIME-type: image/png)

bot_upload dd.10-6-2022 22:20:28

Bestandsgeschiedenis

Klik op een datum/tijd om het bestand te zien zoals het destijds was.

Datum/tijdMiniatuurAfmetingenGebruikerOpmerking
huidige versie4 jul 2024 11:53Miniatuurafbeelding voor de versie van 4 jul 2024 11:531.075 × 654 (58 kB)Update bot (overleg | bijdragen)bot_upload dd.04/07/2024 11:53:48
10 jun 2022 22:20Miniatuurafbeelding voor de versie van 10 jun 2022 22:201.075 × 654 (61 kB)Update bot (overleg | bijdragen)bot_upload dd.10-6-2022 22:20:28

Dit bestand wordt op de volgende pagina gebruikt:

Metadata