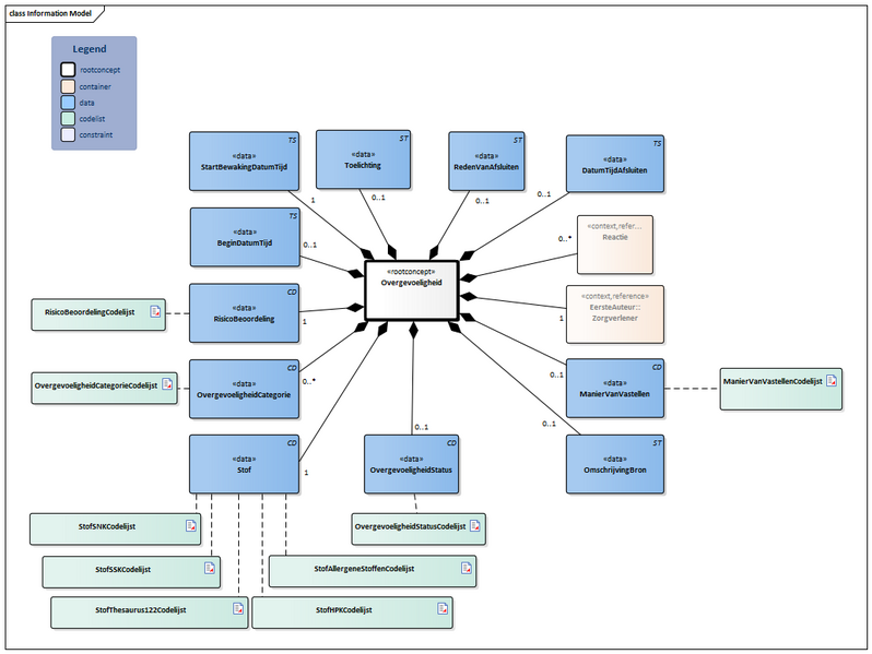
Bestand:Overgevoeligheid-v1.0Model(2023NL).png

Uit Zorginformatiebouwstenen
Versie door Update bot (overleg | bijdragen) op 26 okt 2023 om 11:13 (bot_upload dd.26-10-2023 11:13:35)
(wijz) ← Oudere versie | Huidige versie (wijz) | Nieuwere versie → (wijz)
Naar navigatie springen Naar zoeken springen

Oorspronkelijk bestand (1.032 × 775 pixels, bestandsgrootte: 74 kB, MIME-type: image/png)

bot_upload dd.26-10-2023 11:13:35

Bestandsgeschiedenis

Klik op een datum/tijd om het bestand te zien zoals het destijds was.

Datum/tijdMiniatuurAfmetingenGebruikerOpmerking
huidige versie26 okt 2023 11:13Miniatuurafbeelding voor de versie van 26 okt 2023 11:131.032 × 775 (74 kB)Update bot (overleg | bijdragen)bot_upload dd.26-10-2023 11:13:35

Dit bestand wordt op de volgende pagina gebruikt:

Metadata