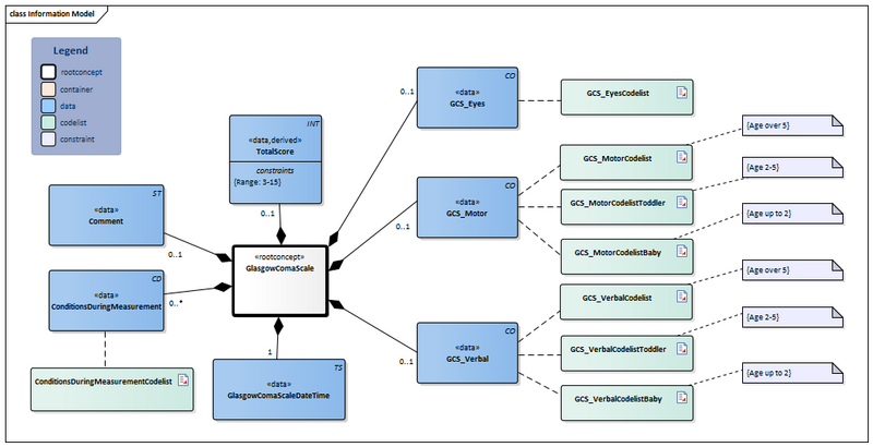
Bestand:GlasgowComaScale-v3.4Model(2026-1EN).png
Naar navigatie springen
Naar zoeken springen
Grootte van deze voorvertoning: 800 × 410 pixels. Andere resolutie: 1.001 × 513 pixels.
Oorspronkelijk bestand (1.001 × 513 pixels, bestandsgrootte: 62 kB, MIME-type: image/png)
bot_upload dd.18-4-2026 18:30:32
Bestandsgeschiedenis
Klik op een datum/tijd om het bestand te zien zoals het destijds was.
| Datum/tijd | Miniatuur | Afmetingen | Gebruiker | Opmerking | |
|---|---|---|---|---|---|
| huidige versie | 18 apr 2026 18:30 | 1.001 × 513 (62 kB) | Update bot (overleg | bijdragen) | bot_upload dd.18-4-2026 18:30:32 |
U kunt dit bestand niet overschrijven.
Bestandsgebruik
Dit bestand wordt op de volgende pagina gebruikt: