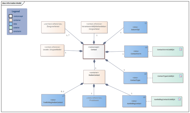
Bestand:Contact-v6.0Model(2024NL).png

Uit Zorginformatiebouwstenen
Versie door Update bot (overleg | bijdragen) op 11 jul 2025 om 13:47 (Update bot heeft een nieuwe versie van Bestand:Contact-v6.0Model(2024NL).png geüpload)
(wijz) ← Oudere versie | Huidige versie (wijz) | Nieuwere versie → (wijz)
Naar navigatie springen Naar zoeken springen

Oorspronkelijk bestand (966 × 576 pixels, bestandsgrootte: 43 kB, MIME-type: image/png)

bot_upload dd.23-4-2024 12:23:50

Bestandsgeschiedenis

Klik op een datum/tijd om het bestand te zien zoals het destijds was.

Datum/tijdMiniatuurAfmetingenGebruikerOpmerking
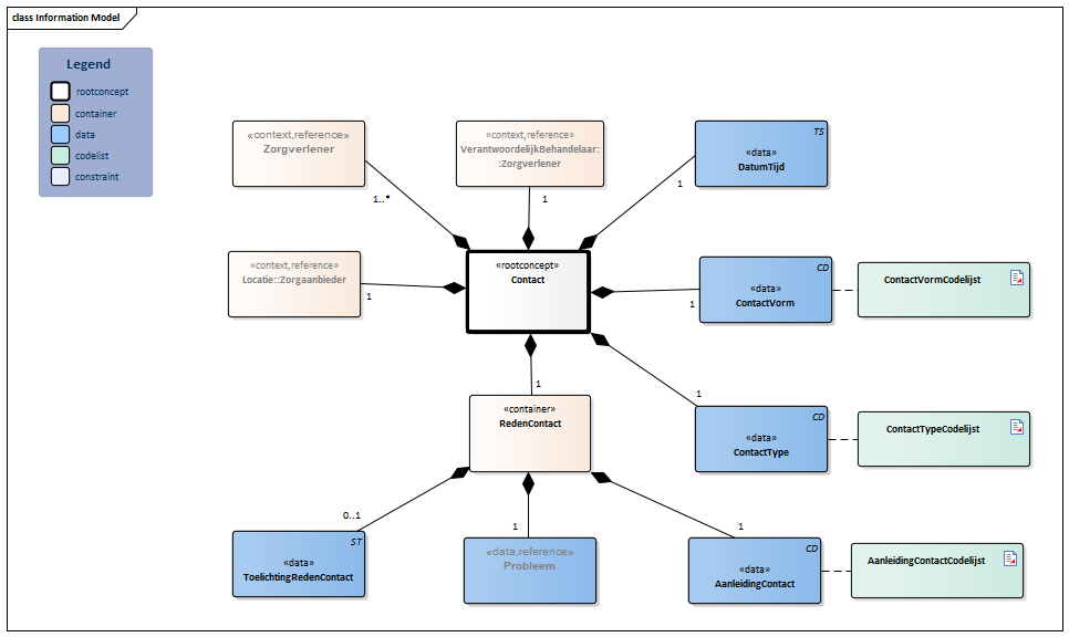
huidige versie11 jul 2025 13:47Miniatuurafbeelding voor de versie van 11 jul 2025 13:47966 × 576 (43 kB)Update bot (overleg | bijdragen)bot_upload dd.11/07/2025 13:47:23
23 apr 2024 12:23Miniatuurafbeelding voor de versie van 23 apr 2024 12:23966 × 576 (48 kB)Update bot (overleg | bijdragen)bot_upload dd.23-4-2024 12:23:50

Dit bestand wordt op de volgende pagina gebruikt:

Metadata