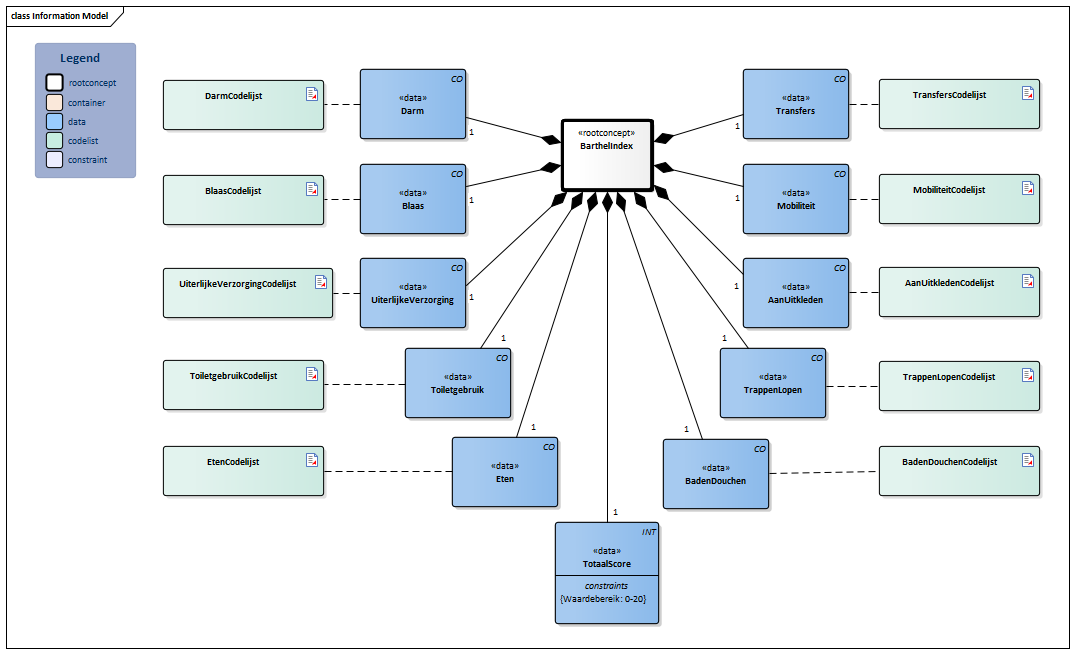
Bestand:BarthelIndex-v3.2Model(2024NL).png

Uit Zorginformatiebouwstenen
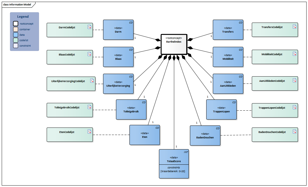
Versie door Update bot (overleg | bijdragen) op 11 jul 2025 om 13:47 (Update bot heeft een nieuwe versie van Bestand:BarthelIndex-v3.2Model(2024NL).png geüpload)
(wijz) ← Oudere versie | Huidige versie (wijz) | Nieuwere versie → (wijz)
Naar navigatie springen Naar zoeken springen

Oorspronkelijk bestand (1.075 × 654 pixels, bestandsgrootte: 56 kB, MIME-type: image/png)

bot_upload dd.23-4-2024 11:56:02

Bestandsgeschiedenis

Klik op een datum/tijd om het bestand te zien zoals het destijds was.

Datum/tijdMiniatuurAfmetingenGebruikerOpmerking
huidige versie11 jul 2025 13:47Miniatuurafbeelding voor de versie van 11 jul 2025 13:471.075 × 654 (56 kB)Update bot (overleg | bijdragen)bot_upload dd.11/07/2025 13:47:20
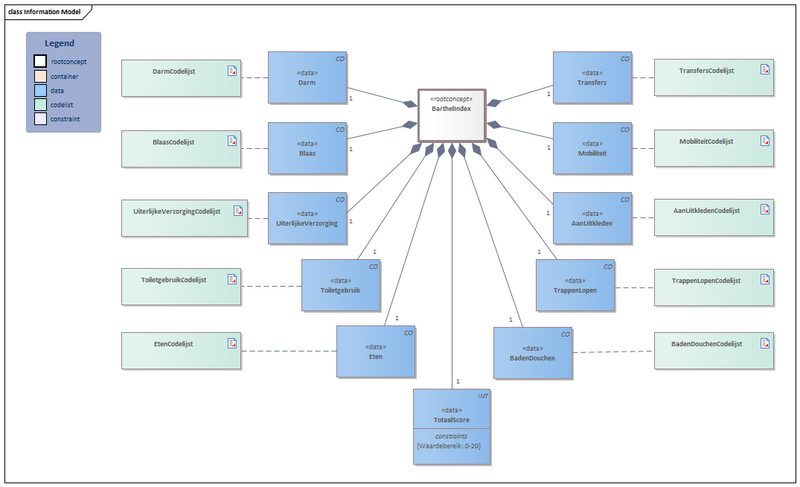
10 jul 2025 16:48Miniatuurafbeelding voor de versie van 10 jul 2025 16:481.075 × 654 (61 kB)Update bot (overleg | bijdragen)bot_upload dd.10-7-2025 16:48:32
10 jul 2025 15:15Miniatuurafbeelding voor de versie van 10 jul 2025 15:151.075 × 654 (61 kB)Update bot (overleg | bijdragen)bot_upload dd.10-7-2025 15:15:59
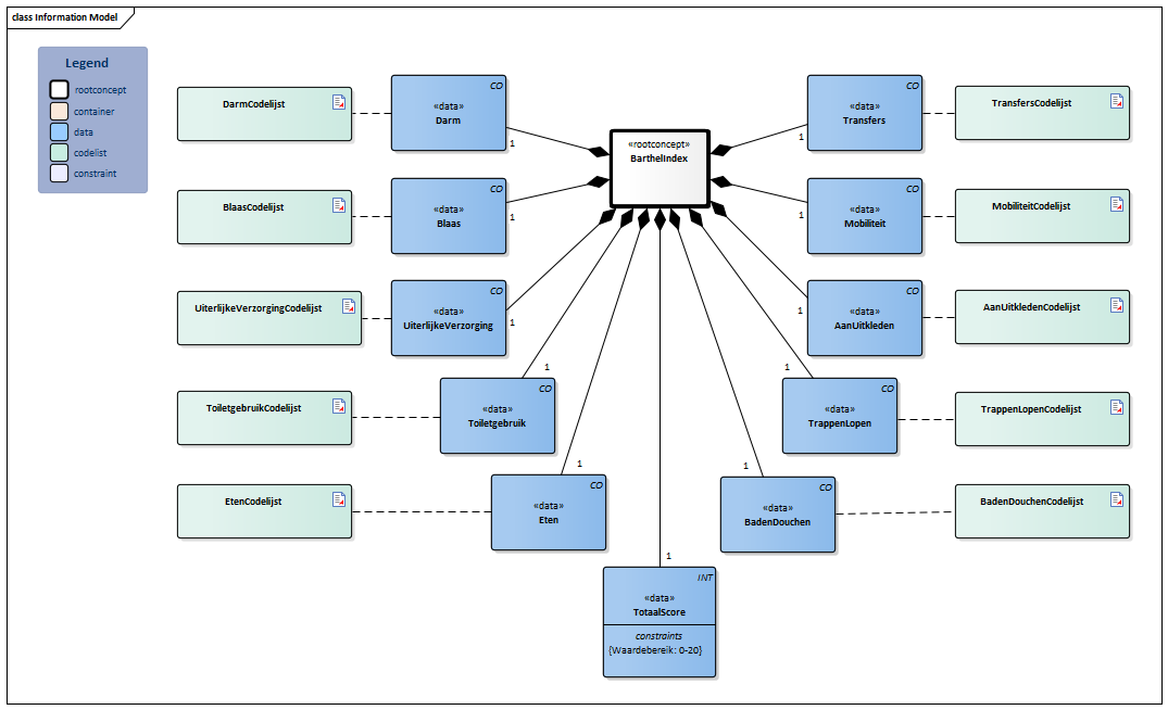
23 mei 2025 17:12Miniatuurafbeelding voor de versie van 23 mei 2025 17:121.075 × 654 (61 kB)Update bot (overleg | bijdragen)bot_upload dd.23-5-2025 17:12:22
23 apr 2024 11:56Miniatuurafbeelding voor de versie van 23 apr 2024 11:561.075 × 654 (61 kB)Update bot (overleg | bijdragen)bot_upload dd.23-4-2024 11:56:02

Dit bestand wordt op de volgende pagina gebruikt:

Metadata