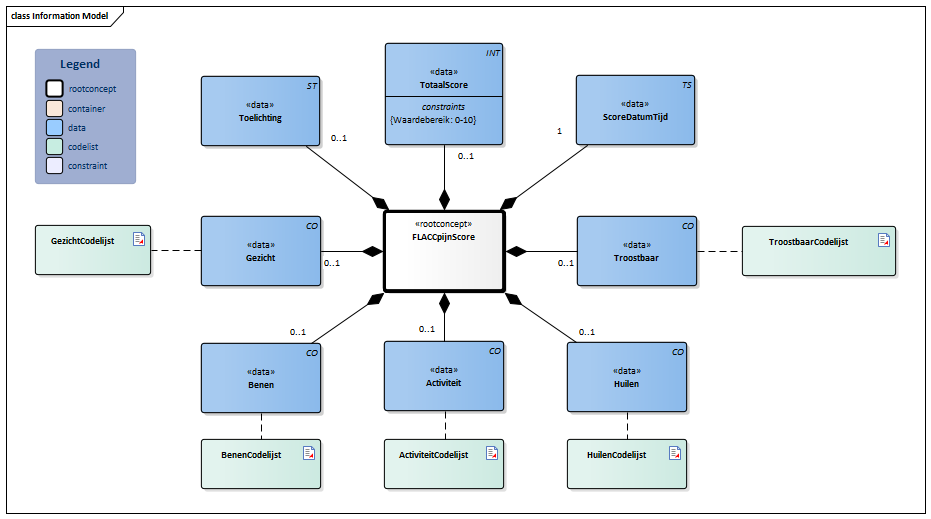
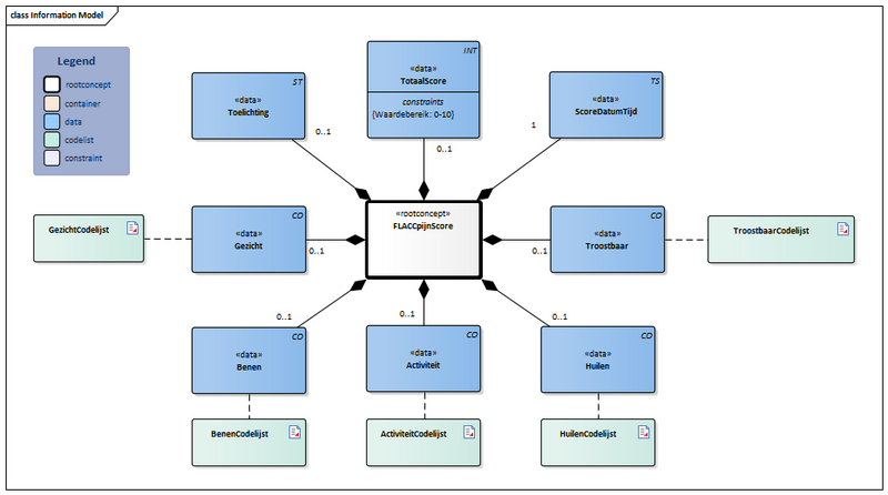
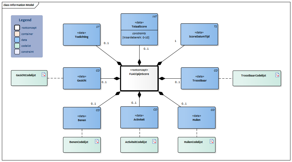
Bestand:FLACCpijnScore-v1.2.1Model(2024NL).png

Uit Zorginformatiebouwstenen
Versie door Update bot (overleg | bijdragen) op 10 jul 2025 om 15:48 (Update bot heeft een nieuwe versie van Bestand:FLACCpijnScore-v1.2.1Model(2024NL).png geüpload)
(wijz) ← Oudere versie | Huidige versie (wijz) | Nieuwere versie → (wijz)
Naar navigatie springen Naar zoeken springen

Oorspronkelijk bestand (931 × 519 pixels, bestandsgrootte: 35 kB, MIME-type: image/png)

bot_upload dd.23-4-2024 12:41:57

Bestandsgeschiedenis

Klik op een datum/tijd om het bestand te zien zoals het destijds was.

Datum/tijdMiniatuurAfmetingenGebruikerOpmerking
huidige versie10 jul 2025 15:48Miniatuurafbeelding voor de versie van 10 jul 2025 15:48931 × 519 (35 kB)Update bot (overleg | bijdragen)bot_upload dd.10-7-2025 16:48:41
10 jul 2025 14:16Miniatuurafbeelding voor de versie van 10 jul 2025 14:16931 × 519 (35 kB)Update bot (overleg | bijdragen)bot_upload dd.10-7-2025 15:16:08
23 mei 2025 16:12Miniatuurafbeelding voor de versie van 23 mei 2025 16:12931 × 519 (35 kB)Update bot (overleg | bijdragen)bot_upload dd.23-5-2025 17:12:30
23 apr 2024 11:41Miniatuurafbeelding voor de versie van 23 apr 2024 11:41931 × 519 (35 kB)Update bot (overleg | bijdragen)bot_upload dd.23-4-2024 12:41:57

Dit bestand wordt op de volgende pagina gebruikt:

Metadata