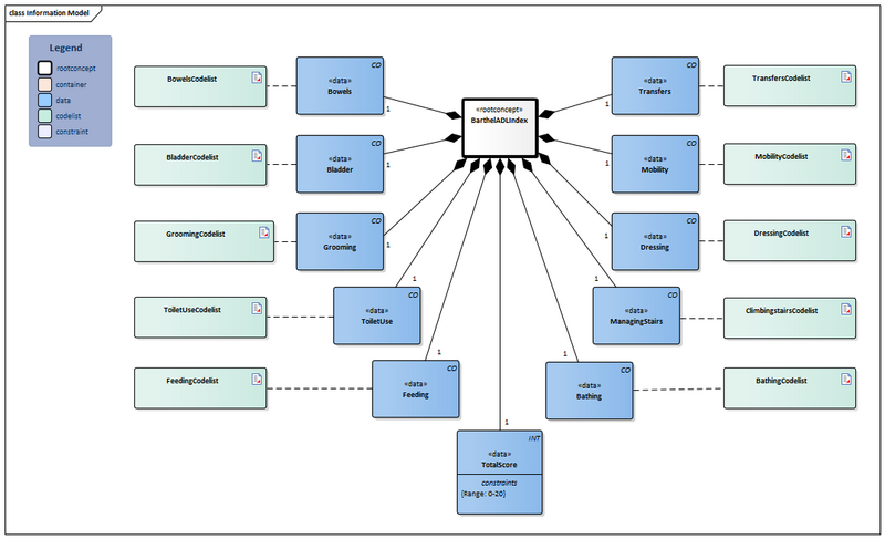
Bestand:BarthelADLIndex-v3.2Model(2024EN).png

Uit Zorginformatiebouwstenen
Versie door Update bot (overleg | bijdragen) op 27 mei 2025 om 17:54 (Update bot heeft een nieuwe versie van Bestand:BarthelADLIndex-v3.2Model(2024EN).png geüpload)
(wijz) ← Oudere versie | Huidige versie (wijz) | Nieuwere versie → (wijz)
Naar navigatie springen Naar zoeken springen

Oorspronkelijk bestand (1.075 × 654 pixels, bestandsgrootte: 58 kB, MIME-type: image/png)

bot_upload dd.23-4-2024 18:51:20

Bestandsgeschiedenis

Klik op een datum/tijd om het bestand te zien zoals het destijds was.

Datum/tijdMiniatuurAfmetingenGebruikerOpmerking
huidige versie27 mei 2025 17:54Miniatuurafbeelding voor de versie van 27 mei 2025 17:541.075 × 654 (58 kB)Update bot (overleg | bijdragen)bot_upload dd.27-5-2025 17:54:03
23 apr 2024 18:51Miniatuurafbeelding voor de versie van 23 apr 2024 18:511.075 × 654 (58 kB)Update bot (overleg | bijdragen)bot_upload dd.23-4-2024 18:51:20

Dit bestand wordt op de volgende pagina gebruikt:

Metadata