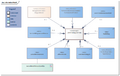
Bestand:Verstrekkingsverzoek-v2.0Model(2022NL).png
Verstrekkingsverzoek-v2.0Model(2022NL).png (775 × 489 pixels, bestandsgrootte: 39 kB, MIME-type: image/png)
bot_upload dd.10-6-2022 22:21:57
Bestandsgeschiedenis
Klik op een datum/tijd om het bestand te zien zoals het destijds was.
| Datum/tijd | Miniatuur | Afmetingen | Gebruiker | Opmerking | |
|---|---|---|---|---|---|
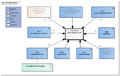
| huidige versie | 4 jul 2024 11:53 | 775 × 489 (39 kB) | Update bot (overleg | bijdragen) | bot_upload dd.04/07/2024 11:53:59 | |
| 10 jun 2022 22:21 | 775 × 489 (41 kB) | Update bot (overleg | bijdragen) | bot_upload dd.10-6-2022 22:21:57 |
U kunt dit bestand niet overschrijven.
Bestandsgebruik
Dit bestand wordt op de volgende pagina gebruikt:
