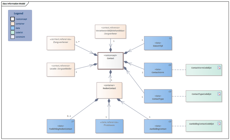
Bestand:Contact-v5.0Model(2022NL).png

Uit Zorginformatiebouwstenen
Versie door Update bot (overleg | bijdragen) op 4 jul 2024 om 11:53 (Update bot heeft een nieuwe versie van Bestand:Contact-v5.0Model(2022NL).png geüpload)
(wijz) ← Oudere versie | Huidige versie (wijz) | Nieuwere versie → (wijz)
Naar navigatie springen Naar zoeken springen

Oorspronkelijk bestand (993 × 607 pixels, bestandsgrootte: 48 kB, MIME-type: image/png)

bot_upload dd.10-6-2022 22:20:38

Bestandsgeschiedenis

Klik op een datum/tijd om het bestand te zien zoals het destijds was.

Datum/tijdMiniatuurAfmetingenGebruikerOpmerking
huidige versie4 jul 2024 11:53Miniatuurafbeelding voor de versie van 4 jul 2024 11:53993 × 607 (48 kB)Update bot (overleg | bijdragen)bot_upload dd.04/07/2024 11:53:50
10 jun 2022 22:20Miniatuurafbeelding voor de versie van 10 jun 2022 22:20993 × 607 (51 kB)Update bot (overleg | bijdragen)bot_upload dd.10-6-2022 22:20:38

Dit bestand wordt op de volgende pagina gebruikt:

Metadata