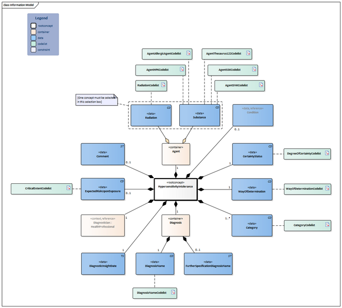
Bestand:HypersensitivityIntolerance-v1.0Model(2024EN).png

Uit Zorginformatiebouwstenen
Versie door Update bot (overleg | bijdragen) op 26 jun 2024 om 17:01 (bot_upload dd.26-6-2024 17:01:23)
(wijz) ← Oudere versie | Huidige versie (wijz) | Nieuwere versie → (wijz)
Naar navigatie springen Naar zoeken springen

Oorspronkelijk bestand (1.098 × 989 pixels, bestandsgrootte: 78 kB, MIME-type: image/png)

bot_upload dd.26-6-2024 17:01:23

Bestandsgeschiedenis

Klik op een datum/tijd om het bestand te zien zoals het destijds was.

Datum/tijdMiniatuurAfmetingenGebruikerOpmerking
huidige versie26 jun 2024 17:01Miniatuurafbeelding voor de versie van 26 jun 2024 17:011.098 × 989 (78 kB)Update bot (overleg | bijdragen)bot_upload dd.26-6-2024 17:01:23

Dit bestand wordt op de volgende pagina gebruikt:

Metadata