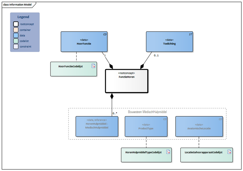
Bestand:FunctieHoren-v3.3Model(2024NL).png

Uit Zorginformatiebouwstenen
Versie door Update bot (overleg | bijdragen) op 23 apr 2024 om 12:41 (bot_upload dd.23-4-2024 12:41:57)
(wijz) ← Oudere versie | Huidige versie (wijz) | Nieuwere versie → (wijz)
Naar navigatie springen Naar zoeken springen

Oorspronkelijk bestand (835 × 587 pixels, bestandsgrootte: 29 kB, MIME-type: image/png)

bot_upload dd.23-4-2024 12:41:57

Bestandsgeschiedenis

Klik op een datum/tijd om het bestand te zien zoals het destijds was.

Datum/tijdMiniatuurAfmetingenGebruikerOpmerking
huidige versie23 apr 2024 12:41Miniatuurafbeelding voor de versie van 23 apr 2024 12:41835 × 587 (29 kB)Update bot (overleg | bijdragen)bot_upload dd.23-4-2024 12:41:57

Dit bestand wordt op de volgende pagina gebruikt:

Metadata