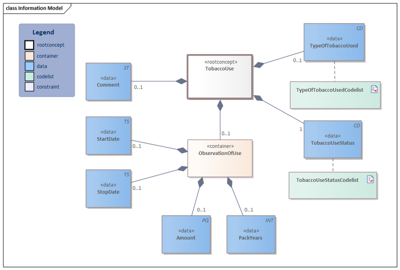
Bestand:TobaccoUse-v3.5Model(2022EN).png

Uit Zorginformatiebouwstenen
Versie door Update bot (overleg | bijdragen) op 26 mrt 2024 om 12:47 (bot_upload dd.26-3-2024 11:47:10)
(wijz) ← Oudere versie | Huidige versie (wijz) | Nieuwere versie → (wijz)
Naar navigatie springen Naar zoeken springen

Oorspronkelijk bestand (1.011 × 683 pixels, bestandsgrootte: 49 kB, MIME-type: image/png)

bot_upload dd.26-3-2024 11:47:10

Bestandsgeschiedenis

Klik op een datum/tijd om het bestand te zien zoals het destijds was.

Datum/tijdMiniatuurAfmetingenGebruikerOpmerking
huidige versie26 mrt 2024 12:47Miniatuurafbeelding voor de versie van 26 mrt 2024 12:471.011 × 683 (49 kB)Update bot (overleg | bijdragen)bot_upload dd.26-3-2024 11:47:10

Dit bestand wordt op de volgende pagina gebruikt:

Metadata