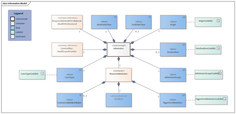
Bestand:Admission-v2.0Model(2022EN).png

Uit Zorginformatiebouwstenen
Versie door Update bot (overleg | bijdragen) op 26 mrt 2024 om 12:46 (bot_upload dd.26-3-2024 11:47:01)
(wijz) ← Oudere versie | Huidige versie (wijz) | Nieuwere versie → (wijz)
Naar navigatie springen Naar zoeken springen

Oorspronkelijk bestand (1.395 × 679 pixels, bestandsgrootte: 77 kB, MIME-type: image/png)

bot_upload dd.26-3-2024 11:47:01

Bestandsgeschiedenis

Klik op een datum/tijd om het bestand te zien zoals het destijds was.

Datum/tijdMiniatuurAfmetingenGebruikerOpmerking
huidige versie26 mrt 2024 12:46Miniatuurafbeelding voor de versie van 26 mrt 2024 12:461.395 × 679 (77 kB)Update bot (overleg | bijdragen)bot_upload dd.26-3-2024 11:47:01

Dit bestand wordt op de volgende pagina gebruikt:

Metadata