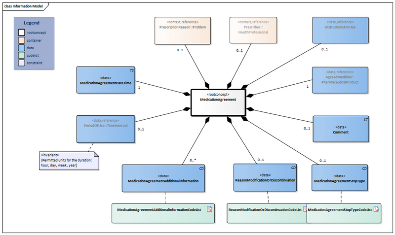
Bestand:MedicationAgreement-v2.1Model(2023EN).png

Uit Zorginformatiebouwstenen
Versie door Update bot (overleg | bijdragen) op 26 okt 2023 om 16:14 (bot_upload dd.26-10-2023 16:14:34)
(wijz) ← Oudere versie | Huidige versie (wijz) | Nieuwere versie → (wijz)
Naar navigatie springen Naar zoeken springen

Oorspronkelijk bestand (1.001 × 597 pixels, bestandsgrootte: 63 kB, MIME-type: image/png)

bot_upload dd.26-10-2023 16:14:34

Bestandsgeschiedenis

Klik op een datum/tijd om het bestand te zien zoals het destijds was.

Datum/tijdMiniatuurAfmetingenGebruikerOpmerking
huidige versie26 okt 2023 16:14Miniatuurafbeelding voor de versie van 26 okt 2023 16:141.001 × 597 (63 kB)Update bot (overleg | bijdragen)bot_upload dd.26-10-2023 16:14:34

Dit bestand wordt op de volgende pagina gebruikt:

Metadata