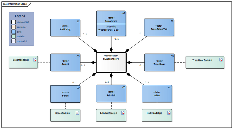
Bestand:FLACCpijnScore-v1.2.1Model(2023NL).png

Uit Zorginformatiebouwstenen
Versie door Update bot (overleg | bijdragen) op 26 okt 2023 om 11:13 (bot_upload dd.26-10-2023 11:13:30)
(wijz) ← Oudere versie | Huidige versie (wijz) | Nieuwere versie → (wijz)
Naar navigatie springen Naar zoeken springen

Oorspronkelijk bestand (931 × 519 pixels, bestandsgrootte: 35 kB, MIME-type: image/png)

bot_upload dd.26-10-2023 11:13:30

Bestandsgeschiedenis

Klik op een datum/tijd om het bestand te zien zoals het destijds was.

Datum/tijdMiniatuurAfmetingenGebruikerOpmerking
huidige versie26 okt 2023 11:13Miniatuurafbeelding voor de versie van 26 okt 2023 11:13931 × 519 (35 kB)Update bot (overleg | bijdragen)bot_upload dd.26-10-2023 11:13:30

Dit bestand wordt op de volgende pagina gebruikt:

Metadata