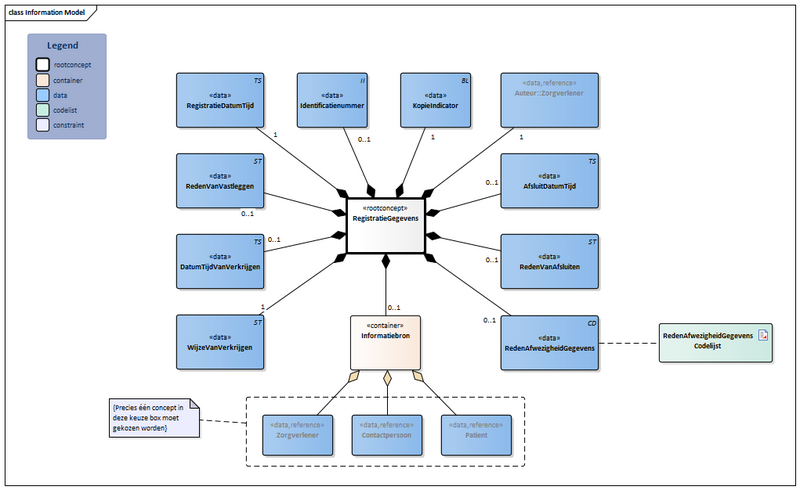
Bestand:RegistratieGegevens-v1.1Model(2023NL).png

Uit Zorginformatiebouwstenen
Versie door Update bot (overleg | bijdragen) op 18 okt 2023 om 17:40 (bot_upload dd.18-10-2023 17:40:58)
(wijz) ← Oudere versie | Huidige versie (wijz) | Nieuwere versie → (wijz)
Naar navigatie springen Naar zoeken springen

Oorspronkelijk bestand (1.021 × 626 pixels, bestandsgrootte: 58 kB, MIME-type: image/png)

bot_upload dd.18-10-2023 17:40:58

Bestandsgeschiedenis

Klik op een datum/tijd om het bestand te zien zoals het destijds was.

Datum/tijdMiniatuurAfmetingenGebruikerOpmerking
huidige versie18 okt 2023 17:40Miniatuurafbeelding voor de versie van 18 okt 2023 17:401.021 × 626 (58 kB)Update bot (overleg | bijdragen)bot_upload dd.18-10-2023 17:40:58

Dit bestand wordt op de volgende pagina gebruikt:

Metadata