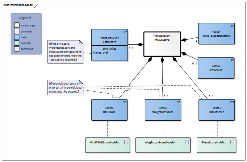
Bestand:MUSTScore-v3.1.1Model(2023EN).png

Uit Zorginformatiebouwstenen
Versie door Update bot (overleg | bijdragen) op 13 okt 2023 om 09:37 (bot_upload dd.13-10-2023 09:37:03)
(wijz) ← Oudere versie | Huidige versie (wijz) | Nieuwere versie → (wijz)
Naar navigatie springen Naar zoeken springen

Oorspronkelijk bestand (806 × 529 pixels, bestandsgrootte: 40 kB, MIME-type: image/png)

bot_upload dd.13-10-2023 09:37:03

Bestandsgeschiedenis

Klik op een datum/tijd om het bestand te zien zoals het destijds was.

Datum/tijdMiniatuurAfmetingenGebruikerOpmerking
huidige versie13 okt 2023 09:37Miniatuurafbeelding voor de versie van 13 okt 2023 09:37806 × 529 (40 kB)Update bot (overleg | bijdragen)bot_upload dd.13-10-2023 09:37:03

Dit bestand wordt op de volgende pagina gebruikt:

Metadata