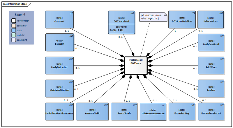
Bestand:DOSScore-v1.2Model(2023EN).png

Uit Zorginformatiebouwstenen
Versie door Update bot (overleg | bijdragen) op 13 okt 2023 om 09:37 (bot_upload dd.13-10-2023 09:37:01)
(wijz) ← Oudere versie | Huidige versie (wijz) | Nieuwere versie → (wijz)
Naar navigatie springen Naar zoeken springen

Oorspronkelijk bestand (928 × 512 pixels, bestandsgrootte: 65 kB, MIME-type: image/png)

bot_upload dd.13-10-2023 09:37:01

Bestandsgeschiedenis

Klik op een datum/tijd om het bestand te zien zoals het destijds was.

Datum/tijdMiniatuurAfmetingenGebruikerOpmerking
huidige versie13 okt 2023 09:37Miniatuurafbeelding voor de versie van 13 okt 2023 09:37928 × 512 (65 kB)Update bot (overleg | bijdragen)bot_upload dd.13-10-2023 09:37:01

Dit bestand wordt op de volgende pagina gebruikt:

Metadata