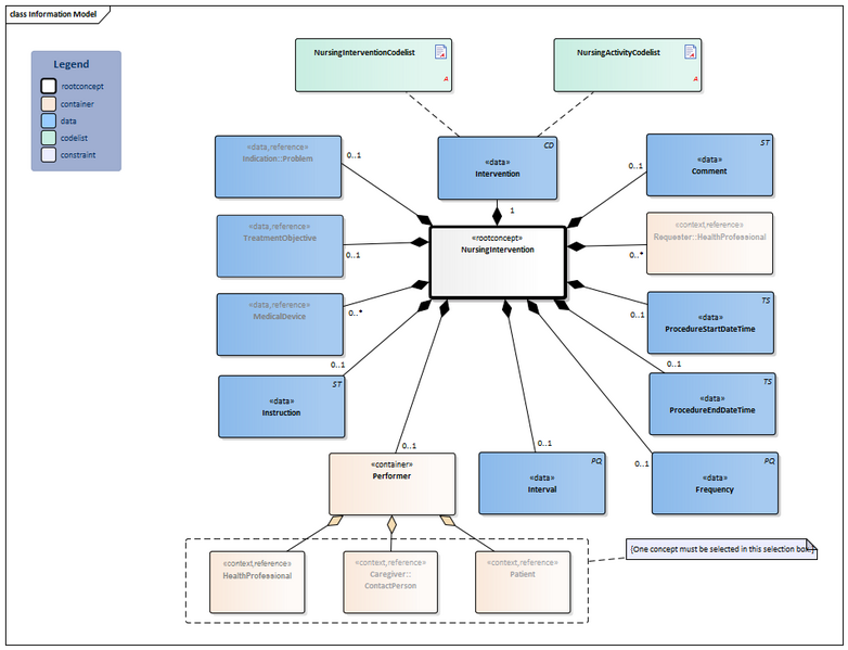
Bestand:NursingIntervention-v4.0Model(2022EN).png

Uit Zorginformatiebouwstenen
Versie door Update bot (overleg | bijdragen) op 10 jun 2022 om 22:14 (bot_upload dd.10-6-2022 22:14:23)
(wijz) ← Oudere versie | Huidige versie (wijz) | Nieuwere versie → (wijz)
Naar navigatie springen Naar zoeken springen

Oorspronkelijk bestand (951 × 729 pixels, bestandsgrootte: 66 kB, MIME-type: image/png)

bot_upload dd.10-6-2022 22:14:23

Bestandsgeschiedenis

Klik op een datum/tijd om het bestand te zien zoals het destijds was.

Datum/tijdMiniatuurAfmetingenGebruikerOpmerking
huidige versie10 jun 2022 22:14Miniatuurafbeelding voor de versie van 10 jun 2022 22:14951 × 729 (66 kB)Update bot (overleg | bijdragen)bot_upload dd.10-6-2022 22:14:23

Dit bestand wordt op de volgende pagina gebruikt:

Metadata