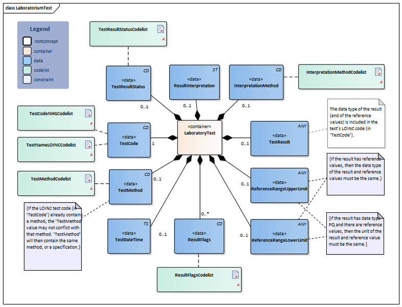
Bestand:LaboratoriumTest-v4.5Model(2019EN).png

Uit Zorginformatiebouwstenen
Versie door Update bot (overleg | bijdragen) op 4 feb 2020 om 01:45 (bot_upload dd.4-2-2020 00:45:05)
(wijz) ← Oudere versie | Huidige versie (wijz) | Nieuwere versie → (wijz)
Naar navigatie springen Naar zoeken springen

Oorspronkelijk bestand (807 × 616 pixels, bestandsgrootte: 64 kB, MIME-type: image/png)

bot_upload dd.4-2-2020 00:45:05

Bestandsgeschiedenis

Klik op een datum/tijd om het bestand te zien zoals het destijds was.

Datum/tijdMiniatuurAfmetingenGebruikerOpmerking
huidige versie4 feb 2020 01:45Miniatuurafbeelding voor de versie van 4 feb 2020 01:45807 × 616 (64 kB)Update bot (overleg | bijdragen)bot_upload dd.4-2-2020 00:45:05

Dit bestand wordt op de volgende pagina gebruikt:

Metadata