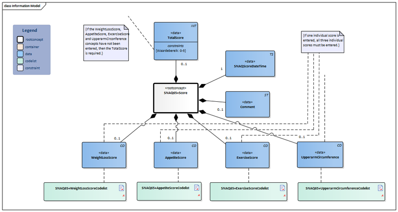
Bestand:SNAQ65+Score-v1.1Model(2019EN).png

Uit Zorginformatiebouwstenen
Versie door Update bot (overleg | bijdragen) op 8 jul 2019 om 00:17 (bot_upload dd.8-7-2019 00:17:27)
(wijz) ← Oudere versie | Huidige versie (wijz) | Nieuwere versie → (wijz)
Naar navigatie springen Naar zoeken springen

Oorspronkelijk bestand (1.073 × 573 pixels, bestandsgrootte: 51 kB, MIME-type: image/png)

bot_upload dd.8-7-2019 00:17:27

Bestandsgeschiedenis

Klik op een datum/tijd om het bestand te zien zoals het destijds was.

Datum/tijdMiniatuurAfmetingenGebruikerOpmerking
huidige versie8 jul 2019 00:17Miniatuurafbeelding voor de versie van 8 jul 2019 00:171.073 × 573 (51 kB)Update bot (overleg | bijdragen)bot_upload dd.8-7-2019 00:17:27

Het volgende bestand is identiek aan dit bestand (meer details):

Dit bestand wordt op de volgende pagina gebruikt:

Metadata