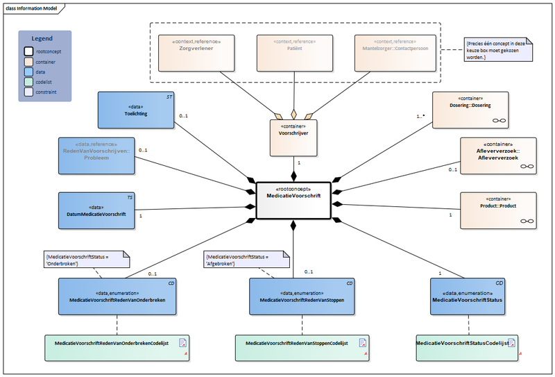
Bestand:MedicatieVoorschrift-v1.0.1Model(2015NL).png

Uit Zorginformatiebouwstenen
Versie door Update bot (overleg | bijdragen) op 24 dec 2018 om 13:13 (bot_upload dd.24-12-2018 13:10:23)
(wijz) ← Oudere versie | Huidige versie (wijz) | Nieuwere versie → (wijz)
Naar navigatie springen Naar zoeken springen

Oorspronkelijk bestand (1.055 × 716 pixels, bestandsgrootte: 80 kB, MIME-type: image/png)

bot_upload dd.24-12-2018 13:10:23

Bestandsgeschiedenis

Klik op een datum/tijd om het bestand te zien zoals het destijds was.

Datum/tijdMiniatuurAfmetingenGebruikerOpmerking
huidige versie24 dec 2018 13:13Miniatuurafbeelding voor de versie van 24 dec 2018 13:131.055 × 716 (80 kB)Update bot (overleg | bijdragen)bot_upload dd.24-12-2018 13:10:23

Het volgende bestand is identiek aan dit bestand (meer details):

Dit bestand wordt op de volgende pagina gebruikt:

Metadata