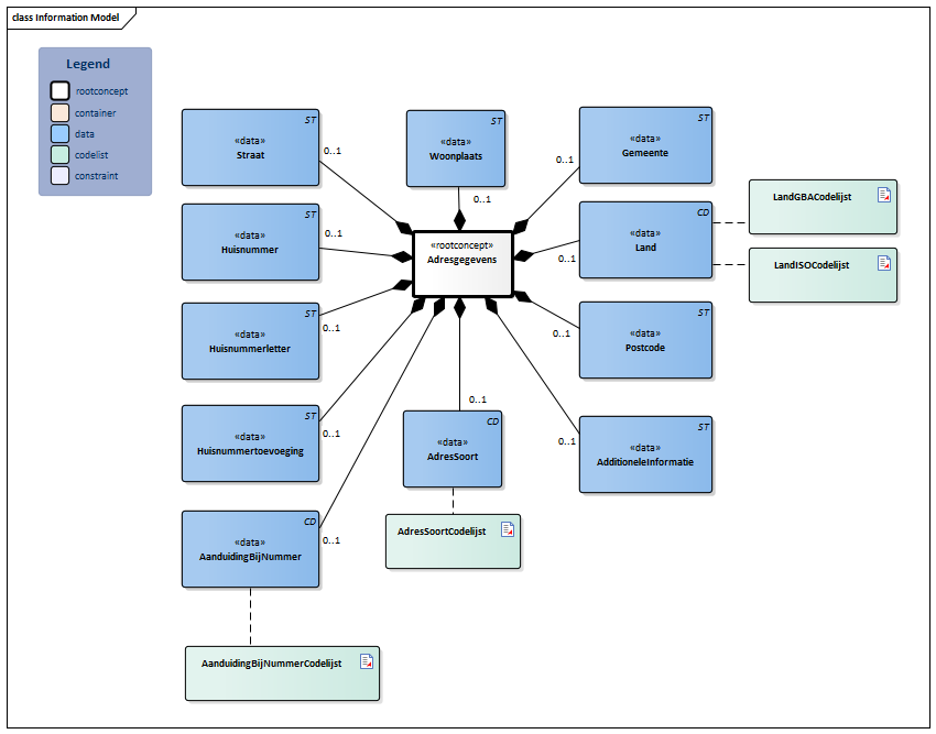
Bestand:Adresgegevens-v1.2Model(2024NL).png: verschil tussen versies

Uit Zorginformatiebouwstenen
Naar navigatie springen Naar zoeken springen
Update bot (overleg | bijdragen)
Update bot heeft een nieuwe versie van Bestand:Adresgegevens-v1.2Model(2024NL).png geüpload
Update bot (overleg | bijdragen)
Update bot heeft een nieuwe versie van Bestand:Adresgegevens-v1.2Model(2024NL).png geüpload
 
(geen verschil)

Huidige versie van 10 jul 2025 om 16:48

bot_upload dd.18-4-2025 11:00:11

Bestandsgeschiedenis

Klik op een datum/tijd om het bestand te zien zoals het destijds was.

Datum/tijdMiniatuurAfmetingenGebruikerOpmerking
huidige versie10 jul 2025 16:48Miniatuurafbeelding voor de versie van 10 jul 2025 16:48850 × 667 (50 kB)Update bot (overleg | bijdragen)bot_upload dd.10-7-2025 16:48:29
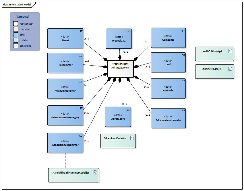
10 jul 2025 15:15Miniatuurafbeelding voor de versie van 10 jul 2025 15:15850 × 667 (50 kB)Update bot (overleg | bijdragen)bot_upload dd.10-7-2025 15:15:57
18 apr 2025 11:00Miniatuurafbeelding voor de versie van 18 apr 2025 11:00850 × 667 (50 kB)Update bot (overleg | bijdragen)bot_upload dd.18-4-2025 11:00:11

Het volgende bestand is identiek aan dit bestand (meer details):

Dit bestand wordt op de volgende pagina gebruikt:

Metadata