Bestand:TijdsInterval-v1.3Model(2024NL).png: verschil tussen versies

Uit Zorginformatiebouwstenen
Naar navigatie springen Naar zoeken springen
Update bot (overleg | bijdragen)
Update bot heeft een nieuwe versie van Bestand:TijdsInterval-v1.3Model(2024NL).png geüpload
Update bot (overleg | bijdragen)
Update bot heeft een nieuwe versie van Bestand:TijdsInterval-v1.3Model(2024NL).png geüpload
 
(geen verschil)

Huidige versie van 23 mei 2025 om 16:12

bot_upload dd.23-4-2024 11:56:03

Bestandsgeschiedenis

Klik op een datum/tijd om het bestand te zien zoals het destijds was.

Datum/tijdMiniatuurAfmetingenGebruikerOpmerking
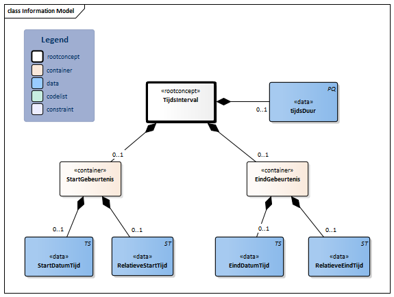
huidige versie23 mei 2025 16:12Miniatuurafbeelding voor de versie van 23 mei 2025 16:12575 × 434 (23 kB)Update bot (overleg | bijdragen)bot_upload dd.23-5-2025 17:12:46
18 apr 2025 10:00Miniatuurafbeelding voor de versie van 18 apr 2025 10:00575 × 434 (23 kB)Update bot (overleg | bijdragen)bot_upload dd.18-4-2025 11:00:21
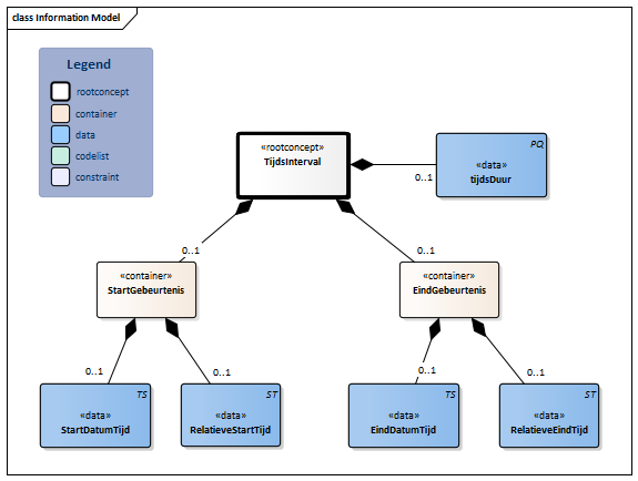
23 apr 2024 10:56Miniatuurafbeelding voor de versie van 23 apr 2024 10:56575 × 434 (23 kB)Update bot (overleg | bijdragen)bot_upload dd.23-4-2024 11:56:03

Dit bestand wordt op de volgende pagina gebruikt:

Metadata