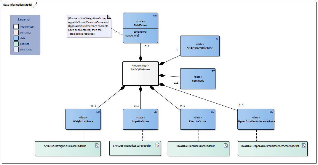
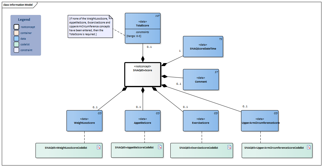
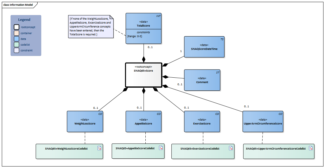
Bestand:SNAQ65+Score-v1.3Model(2024EN).png: verschil tussen versies

Uit Zorginformatiebouwstenen
Naar navigatie springen Naar zoeken springen
Update bot (overleg | bijdragen)
Update bot heeft een nieuwe versie van Bestand:SNAQ65+Score-v1.3Model(2024EN).png geüpload
Update bot (overleg | bijdragen)
Update bot heeft een nieuwe versie van Bestand:SNAQ65+Score-v1.3Model(2024EN).png geüpload
(geen verschil)

Versie van 18 apr 2025 18:24

bot_upload dd.23-4-2024 18:51:25

Bestandsgeschiedenis

Klik op een datum/tijd om het bestand te zien zoals het destijds was.

Datum/tijdMiniatuurAfmetingenGebruikerOpmerking
huidige versie27 mei 2025 17:54Miniatuurafbeelding voor de versie van 27 mei 2025 17:541.073 × 556 (44 kB)Update bot (overleg | bijdragen)bot_upload dd.27-5-2025 17:54:25
18 apr 2025 18:24Miniatuurafbeelding voor de versie van 18 apr 2025 18:241.073 × 556 (44 kB)Update bot (overleg | bijdragen)bot_upload dd.18-4-2025 18:24:14
26 jun 2024 17:01Miniatuurafbeelding voor de versie van 26 jun 2024 17:011.073 × 556 (44 kB)Update bot (overleg | bijdragen)bot_upload dd.26-6-2024 17:01:39
23 apr 2024 18:51Miniatuurafbeelding voor de versie van 23 apr 2024 18:511.073 × 556 (44 kB)Update bot (overleg | bijdragen)bot_upload dd.23-4-2024 18:51:25

Dit bestand wordt op de volgende pagina gebruikt:

Metadata