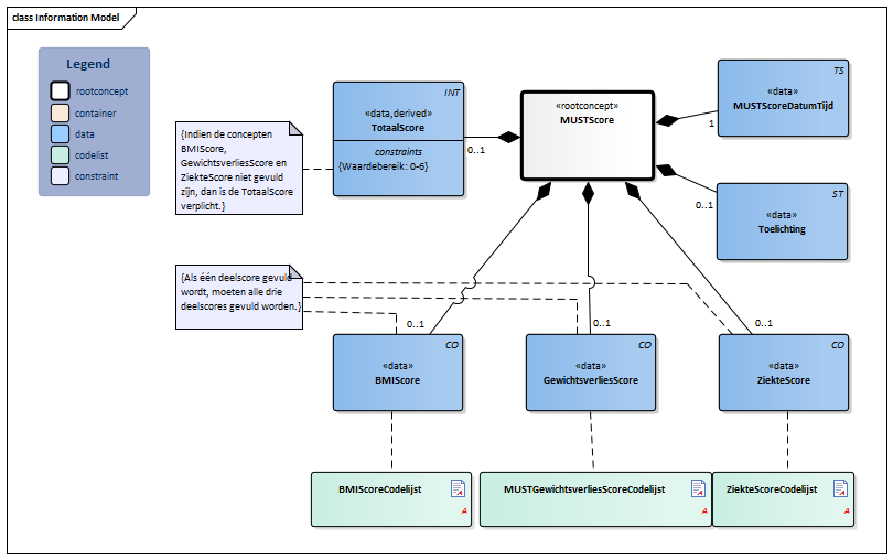
Bestand:MUSTScore-v3.0Model(2018NL).png: verschil tussen versies

Uit Zorginformatiebouwstenen
Naar navigatie springen Naar zoeken springen
Update bot (overleg | bijdragen)
bot_upload dd.24-12-2018 12:52:45
 
Update bot (overleg | bijdragen)
Update bot heeft een nieuwe versie van Bestand:MUSTScore-v3.0Model(2018NL).png geüpload
 
(geen verschil)

Huidige versie van 13 mrt 2019 om 01:41

bot_upload dd.24-12-2018 12:52:45

Bestandsgeschiedenis

Klik op een datum/tijd om het bestand te zien zoals het destijds was.

Datum/tijdMiniatuurAfmetingenGebruikerOpmerking
huidige versie13 mrt 2019 01:41Miniatuurafbeelding voor de versie van 13 mrt 2019 01:41806 × 529 (41 kB)Update bot (overleg | bijdragen)bot_upload dd.13-3-2019 01:41:54
24 dec 2018 11:55Miniatuurafbeelding voor de versie van 24 dec 2018 11:55810 × 508 (41 kB)Update bot (overleg | bijdragen)bot_upload dd.24-12-2018 12:52:45

Het volgende bestand is identiek aan dit bestand (meer details):

Dit bestand wordt op de volgende pagina gebruikt:

Metadata