Hulp
Bestandslijst
Naar navigatie springen
Naar zoeken springen
Op deze speciale pagina zijn alle toegevoegde bestanden te bekijken.
Bestandslijst
Items per pagina:
20
50
100
250
500
Gebruikersnaam:
Oude versies van bestanden opnemen
Bestandslijst weergeven
Eerste pagina
Vorige pagina
Volgende pagina
Laatste pagina
Datum
Naam
Miniatuur
Grootte
Gebruiker
Beschrijving
Versies
7 sep 2020 21:23
Nl.zorg.FLACCpijnScore-v1.1(2020NL).pdf
(
bestand
)
1,25 MB
Update bot
(
overleg
|
bijdragen
)
bot_upload dd.7-9-2020 22:23:50
1
7 sep 2020 21:23
Nl.zorg.Familieanamnese-v3.1(2020NL).pdf
(
bestand
)
1,12 MB
Update bot
(
overleg
|
bijdragen
)
bot_upload dd.7-9-2020 22:23:49
1
7 sep 2020 21:23
Nl.zorg.DrugsGebruik-v3.3(2020NL).pdf
(
bestand
)
1,17 MB
Update bot
(
overleg
|
bijdragen
)
bot_upload dd.7-9-2020 22:23:48
1
7 sep 2020 21:23
Nl.zorg.DOSScore-v1.0(2020NL).pdf
(
bestand
)
1,16 MB
Update bot
(
overleg
|
bijdragen
)
bot_upload dd.7-9-2020 22:23:47
1
7 sep 2020 21:23
Nl.zorg.DecubitusWond-v3.4(2020NL).pdf
(
bestand
)
1,03 MB
Update bot
(
overleg
|
bijdragen
)
bot_upload dd.7-9-2020 22:23:47
1
7 sep 2020 21:23
Nl.zorg.DAS-v1.0(2020NL).pdf
(
bestand
)
1,59 MB
Update bot
(
overleg
|
bijdragen
)
bot_upload dd.7-9-2020 22:23:46
1
7 sep 2020 21:23
Nl.zorg.Darmfunctie-v3.1.1(2020NL).pdf
(
bestand
)
1,17 MB
Update bot
(
overleg
|
bijdragen
)
bot_upload dd.7-9-2020 22:23:45
1
7 sep 2020 21:23
Nl.zorg.Contactpersoon-v3.4(2020NL).pdf
(
bestand
)
1,13 MB
Update bot
(
overleg
|
bijdragen
)
bot_upload dd.7-9-2020 22:23:44
1
7 sep 2020 21:23
Nl.zorg.Contact-v4.0.1(2020NL).pdf
(
bestand
)
1,26 MB
Update bot
(
overleg
|
bijdragen
)
bot_upload dd.7-9-2020 22:23:42
1
7 sep 2020 21:23
Nl.zorg.ComfortScore-v1.1(2020NL).pdf
(
bestand
)
1,48 MB
Update bot
(
overleg
|
bijdragen
)
bot_upload dd.7-9-2020 22:23:41
1
7 sep 2020 21:23
Nl.zorg.ChecklistPijngedrag-v1.1(2020NL).pdf
(
bestand
)
1,12 MB
Update bot
(
overleg
|
bijdragen
)
bot_upload dd.7-9-2020 22:23:40
1
7 sep 2020 21:23
Nl.zorg.BurgerlijkeStaat-v3.1(2020NL).pdf
(
bestand
)
772 kB
Update bot
(
overleg
|
bijdragen
)
bot_upload dd.7-9-2020 22:23:39
1
7 sep 2020 21:23
Nl.zorg.Brandwond-v3.4(2020NL).pdf
(
bestand
)
1,18 MB
Update bot
(
overleg
|
bijdragen
)
bot_upload dd.7-9-2020 22:23:38
1
7 sep 2020 21:23
Nl.zorg.Bloeddruk-v3.2.1(2020NL).pdf
(
bestand
)
1,39 MB
Update bot
(
overleg
|
bijdragen
)
bot_upload dd.7-9-2020 22:23:37
1
7 sep 2020 21:23
Nl.zorg.Blaasfunctie-v3.2(2020NL).pdf
(
bestand
)
1,06 MB
Update bot
(
overleg
|
bijdragen
)
bot_upload dd.7-9-2020 22:23:36
1
7 sep 2020 21:23
Nl.zorg.Betaler-v3.1.1(2020NL).pdf
(
bestand
)
1,26 MB
Update bot
(
overleg
|
bijdragen
)
bot_upload dd.7-9-2020 22:23:36
1
7 sep 2020 21:23
Nl.zorg.Behandeldoel-v3.2(2020NL).pdf
(
bestand
)
763 kB
Update bot
(
overleg
|
bijdragen
)
bot_upload dd.7-9-2020 22:23:35
1
7 sep 2020 21:23
Nl.zorg.BarthelIndex-v3.1(2020NL).pdf
(
bestand
)
1,68 MB
Update bot
(
overleg
|
bijdragen
)
bot_upload dd.7-9-2020 22:23:33
1
7 sep 2020 21:23
Nl.zorg.ApgarScore-v1.0.1(2020NL).pdf
(
bestand
)
1,28 MB
Update bot
(
overleg
|
bijdragen
)
bot_upload dd.7-9-2020 22:23:32
1
7 sep 2020 21:23
Nl.zorg.AllergieIntolerantie-v3.3(2020NL).pdf
(
bestand
)
1,8 MB
Update bot
(
overleg
|
bijdragen
)
bot_upload dd.7-9-2020 22:23:31
1
7 sep 2020 21:23
Nl.zorg.Alert-v4.1(2020NL).pdf
(
bestand
)
1,05 MB
Update bot
(
overleg
|
bijdragen
)
bot_upload dd.7-9-2020 22:23:30
1
7 sep 2020 21:23
Nl.zorg.AlcoholGebruik-v3.2(2020NL).pdf
(
bestand
)
945 kB
Update bot
(
overleg
|
bijdragen
)
bot_upload dd.7-9-2020 22:23:29
1
7 sep 2020 21:23
Nl.zorg.Ademhaling-v3.2(2020NL).pdf
(
bestand
)
1,2 MB
Update bot
(
overleg
|
bijdragen
)
bot_upload dd.7-9-2020 22:23:28
1
7 sep 2020 21:23
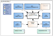
Zwangerschap-v4.0Model(2020NL).png
(
bestand
)
31 kB
Update bot
(
overleg
|
bijdragen
)
bot_upload dd.7-9-2020 22:23:27
1
7 sep 2020 21:23
Zorgverlener-v3.5Model(2020NL).png
(
bestand
)
42 kB
Update bot
(
overleg
|
bijdragen
)
bot_upload dd.7-9-2020 22:23:25
1
7 sep 2020 21:23
ZorgTeam-v1.0Model(2020NL).png
(
bestand
)
26 kB
Update bot
(
overleg
|
bijdragen
)
bot_upload dd.7-9-2020 22:23:24
1
7 sep 2020 21:23
ZorgAfspraak-v1.0Model(2020NL).png
(
bestand
)
50 kB
Update bot
(
overleg
|
bijdragen
)
bot_upload dd.7-9-2020 22:23:22
1
7 sep 2020 21:23
Zorgaanbieder-v3.4Model(2020NL).png
(
bestand
)
41 kB
Update bot
(
overleg
|
bijdragen
)
bot_upload dd.7-9-2020 22:23:21
1
7 sep 2020 21:23
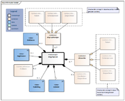
Ziektebeleving-v3.1Model(2020NL).png
(
bestand
)
17 kB
Update bot
(
overleg
|
bijdragen
)
bot_upload dd.7-9-2020 22:23:20
1
7 sep 2020 21:23
Woonsituatie-v3.3Model(2020NL).png
(
bestand
)
26 kB
Update bot
(
overleg
|
bijdragen
)
bot_upload dd.7-9-2020 22:23:19
1
7 sep 2020 21:23
Wond-v3.3Model(2020NL).png
(
bestand
)
74 kB
Update bot
(
overleg
|
bijdragen
)
bot_upload dd.7-9-2020 22:23:17
1
7 sep 2020 21:23
Wilsverklaring-v3.1.1Model(2020NL).png
(
bestand
)
30 kB
Update bot
(
overleg
|
bijdragen
)
bot_upload dd.7-9-2020 22:23:16
1
7 sep 2020 21:23
VrijheidsbeperkendeInterventie-v1.0Model(2020NL).png
(
bestand
)
47 kB
Update bot
(
overleg
|
bijdragen
)
bot_upload dd.7-9-2020 22:23:15
1
7 sep 2020 21:23
VoedingspatroonZuigeling-v1.1Model(2020NL).png
(
bestand
)
33 kB
Update bot
(
overleg
|
bijdragen
)
bot_upload dd.7-9-2020 22:23:13
1
7 sep 2020 21:23
Voedingsadvies-v3.2Model(2020NL).png
(
bestand
)
18 kB
Update bot
(
overleg
|
bijdragen
)
bot_upload dd.7-9-2020 22:23:12
1
7 sep 2020 21:23
Vochtbalans-v1.0.1Model(2020NL).png
(
bestand
)
18 kB
Update bot
(
overleg
|
bijdragen
)
bot_upload dd.7-9-2020 22:23:12
1
7 sep 2020 21:23
Visus-v1.0Model(2020NL).png
(
bestand
)
43 kB
Update bot
(
overleg
|
bijdragen
)
bot_upload dd.7-9-2020 22:23:10
1
7 sep 2020 21:23
Verstrekkingsverzoek-v1.0.3Model(2020NL).png
(
bestand
)
41 kB
Update bot
(
overleg
|
bijdragen
)
bot_upload dd.7-9-2020 22:23:08
1
7 sep 2020 21:23
Verrichting-v5.2Model(2020NL).png
(
bestand
)
59 kB
Update bot
(
overleg
|
bijdragen
)
bot_upload dd.7-9-2020 22:23:07
1
7 sep 2020 21:23
VerpleegkundigeInterventie-v3.2Model(2020NL).png
(
bestand
)
66 kB
Update bot
(
overleg
|
bijdragen
)
bot_upload dd.7-9-2020 22:23:05
1
7 sep 2020 21:22
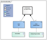
VermogenTotZichWassen-v3.1.1Model(2020NL).png
(
bestand
)
19 kB
Update bot
(
overleg
|
bijdragen
)
bot_upload dd.7-9-2020 22:23:04
1
7 sep 2020 21:22
VermogenTotZichKleden-v3.1.1Model(2020NL).png
(
bestand
)
19 kB
Update bot
(
overleg
|
bijdragen
)
bot_upload dd.7-9-2020 22:23:03
1
7 sep 2020 21:22
VermogenTotZelfstandigMedicatiegebruik-v1.0.1Model(2020NL).png
(
bestand
)
21 kB
Update bot
(
overleg
|
bijdragen
)
bot_upload dd.7-9-2020 22:23:02
1
7 sep 2020 21:22
VermogenTotVerpleegtechnischeHandelingen-v1.0.1Model(2020NL).png
(
bestand
)
19 kB
Update bot
(
overleg
|
bijdragen
)
bot_upload dd.7-9-2020 22:23:01
1
7 sep 2020 21:22
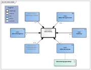
VermogenTotUiterlijkeVerzorging-v1.0.1Model(2020NL).png
(
bestand
)
14 kB
Update bot
(
overleg
|
bijdragen
)
bot_upload dd.7-9-2020 22:23:00
1
7 sep 2020 21:22
VermogenTotToiletgang-v3.1.1Model(2020NL).png
(
bestand
)
18 kB
Update bot
(
overleg
|
bijdragen
)
bot_upload dd.7-9-2020 22:22:59
1
7 sep 2020 21:22
VermogenTotMondverzorging-v3.1Model(2020NL).png
(
bestand
)
24 kB
Update bot
(
overleg
|
bijdragen
)
bot_upload dd.7-9-2020 22:22:58
1
7 sep 2020 21:22
VermogenTotEten-v3.1.1Model(2020NL).png
(
bestand
)
16 kB
Update bot
(
overleg
|
bijdragen
)
bot_upload dd.7-9-2020 22:22:57
1
7 sep 2020 21:22
VermogenTotDrinken-v3.1.1Model(2020NL).png
(
bestand
)
17 kB
Update bot
(
overleg
|
bijdragen
)
bot_upload dd.7-9-2020 22:22:57
1
7 sep 2020 21:22
Vaccinatie-v4.0Model(2020NL).png
(
bestand
)
34 kB
Update bot
(
overleg
|
bijdragen
)
bot_upload dd.7-9-2020 22:22:55
1
Eerste pagina
Vorige pagina
Volgende pagina
Laatste pagina
Navigatiemenu
Persoonlijke hulpmiddelen
Aanmelden
Naamruimten
Speciale pagina
Nederlands
Weergaven
Meer
Zoeken
Navigatie
Hoofdpagina
Zib centrum
Nictiz
Zorginformatiebouwsteen
ZIB's (NL)
Huidige (pre)publicatie
ZIB Blauwdrukken
HCIM's (EN)
Current (pre)release
HCIM Templates
ZIB codestelsels
Achtergrond informatie
Voor ontwikkelaars
Hulpmiddelen
Speciale pagina's
Afdrukversie